易币付官网

易币付-数字钱币支付工具 gb
易币付-数字钱币支付工具 gb
访客预约

NOTICE

通知布告

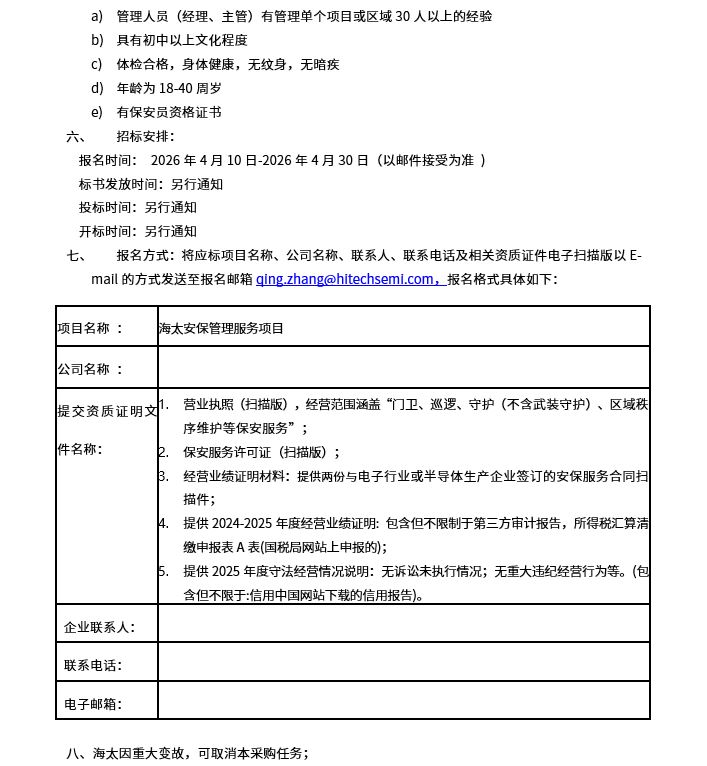
易币付官网安保治理服务项目招标布告

2026-04-10

易币付官网安保治理服务项目招标布告(图1)

易币付官网安保治理服务项目招标布告(图2)

易币付官网安保治理服务项目招标布告(图3)


电话:暂无

传真:0510-8115 8686

邮箱:recruit@hitechsemi.com

地址:三门峡市新吴区高浪路综合保税区K5、K6地块

我知路了
【网站地图】